上海铁路局正在招聘
4月28日截止
应往届均可报名
大专及以上学历
看看有没有合适你的岗位吧!
更多铁路信息,请看文末!

01
中国铁路上海局招聘2020年高等职业院校毕业生公告(293人)
中国铁路上海局集团有限公司根据企业发展需要,拟招聘应届全日制普通高等职业院校高职(大专)毕业生,现将具体事项公告如下:
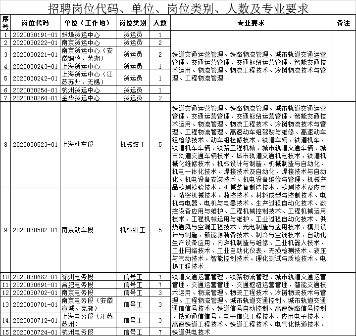
一、招聘岗位代码、单位、岗位类别、人数及专业要求(见附件)

二、招聘条件
1. 列入国家招生计划、具备派遣资格的应届全日制普通高等职业院校高职(大专)毕业生。
2. 热爱铁路事业,品行端正,遵纪守法。
3. 具有良好的心理素质,无色盲色弱,身体健康,符合国家公务员录用健康体检标准和招聘岗位职业健康规范标准。
4. 服从用人单位对工作地和岗位的安排,能够适应铁路沿线偏远地区、野外作业及长期夜班工作。
5. 工作单位所在地生源优先。
6. 年龄28周岁及以下(1992年1月1日及以后出生),国家另有规定的除外。
三、招聘流程及时间安排
招聘流程按以下环节进行:网上报名、审核筛选、确认和面试、笔试考核、复试考核、公示录用等,各考试考核环节的结果均在报名网站公布,为积极应对新冠肺炎疫情影响,拟采用线上线下结合的招聘方式进行。逾期不查询结果、不查看通知、不参加考试考核、不办理相关手续的均视为自动放弃。各环节的预定时间如下(以实际通知为准):
1. 网上报名:应聘者须于2020年4月21日15:00-2020年4月28日15:00进行网上报名应聘,每人限报一个岗位。
2. 审核筛选:根据招聘岗位要求,2020年5月6日前对应聘材料进行审核,筛选符合岗位要求的毕业生参加确认和面试。未进入确认和面试环节的毕业生恕不通知。
3. 确认和面试:应聘者须及时查询审核筛选结果和面试通知,按照《线上招聘准备事项》(见报名网站常用资料附件1)做好参加2020年5月11日-15日确认和面试的准备,面试合格者进入下一环节。
4. 笔试考核:应聘者须于2020年5月20日前查询面试结果和笔试考核通知,笔试考核时间以报名网站通知为准。
5. 复试考核:应聘者须于2020年5月30日前查询笔试考核结果和复试考核通知,复试人选根据笔试成绩排名,按照每个岗位招聘人数1:1确定(比例内末位成绩并列的均纳入复试,现场增加考核环节)。
6. 公示录用:拟录用人员在中国铁路人才招聘网或上铁资讯网进行公示,公示无异议人员按网上通知要求办理手续。
四、其他事项
1. 报名方法:
(1)请提前在教育部学信网下载《教育部学籍在线验证报告》,文件保存为PDF格式,不大于300KB,报名时须上传;
(2)请务必使用QQ浏览器兼容模式注册报名和下载表格,并牢记登录名和密码;
(3)应聘者请在报名期限内通过“中国铁路人才招聘网(rczp.china-railway.com.cn)”、“国聘网(www.iguopin.com)”和“上铁资讯网(www.dwxcb.railshj.cn)”查看相关公告和岗位,并登录“上铁资讯网(www.dwxcb.railshj.cn)—铁路链接—应届大学生招聘”栏目按照“用户注册→填写简历→选择公告→选择岗位(代码)→报名成功”流程报名应聘,报名成功后请下载并打印《应届大学生信息登记表》,同时按照《上传资料明细》(见报名网站常用资料附件2)要求上传资料。
2. 报名须按照专业对口原则,如报名岗位与所学专业不对口,即为审核不合格,不得进入下一环节。所有信息须由毕业生本人如实填报,如发现网上填报及上传信息与实际信息不一致的,取消应聘资格。
3. 已纳入《中国铁路上海局集团有限公司招聘2020届毕业生公告二》报名范围的院校不在此次报名范围内。
4. 已报名公告三的机械、信号类专业毕业生,不再重复报名应聘公告四,否则只能参加公告三的岗位竞聘。
5. 中国铁路上海局集团有限公司不向应聘者收取任何费用,不指定辅导用书,不举办也不委托任何机构举办任何形式的辅导培训班,请提高警惕,谨防受骗。
6. 应聘者必须保证所提供的联系方式畅通、有效,并及时按要求做好设备和网络调试,如因设备、网络等自身问题造成通信不畅、考试中断等后果,自行负责。
7. 网上考试全程视频音频监控和摄像,答题过程全程记录,考生行为全程拍照存档,如有任何说话声音、作弊动作和行为、离开答题页面(重新登录、打开其他页面、弹窗等均属于离开答题页面)以及其他违反考场规则的情况发生,一律取消应聘资格,并进行通报学校等相应处理。
8. 中国铁路上海局集团有限公司人事部保留对本公告及附件最终解释权。
9. 咨询电话:021-51222191,51225731;
联 系 人:李老师
咨询时间:工作日14:00-17:00。
02
中国铁路上海局集团有限公司招聘2020年毕业生公告五(本科及以上学历)(34人)
中国铁路上海局集团有限公司根据企业发展需要,拟招聘应届全日制本科及以上学历普通高等学校毕业生,现将具体事项公告如下:
一、招聘岗位代码、单位、岗位类别、人数及专业要求(见附件)

二、招聘条件
1. 列入国家招生计划、具备派遣资格的应届全日制本科及以上学历普通高等学校毕业生,或2020年经教育部学历认证、具备派遣资格的本科及以上学历的归国留学生。
2. 热爱铁路事业,品行端正,遵纪守法。
3. 具有良好的心理素质,无色盲色弱,身心健康,符合国家公务员录用健康体检标准和招聘岗位职业健康规范标准。
4. 工作单位所在地生源优先。
5. 年龄28周岁及以下(1992年1月1日及以后出生),国家另有规定的除外。
三、招聘流程及时间安排
招聘流程按以下环节进行:网上报名、审核筛选、确认和面试、笔试考核、复试考核、公示录用等,各考试考核环节的结果均在报名网站公布,为积极应对新冠肺炎疫情影响,拟采用线上线下结合的招聘方式进行。逾期不查询结果、不查看通知、不参加考试考核、不办理相关手续的均视为自动放弃。各环节的预定时间如下(以实际通知为准):
1. 网上报名:应聘者须于2020年4月21日15:00-2020年4月28日15:00进行网上报名应聘,每人限报一个岗位。
2. 审核筛选:根据招聘岗位要求,2020年5月6日前对应聘材料进行审核,筛选符合岗位要求的毕业生参加确认和面试。未进入确认和面试环节的毕业生恕不通知。
3. 确认和面试:应聘者须及时查询审核筛选结果和面试通知,按照“线上招聘准备事项”(见报名网站常用资料附件1)做好参加2020年5月11日-15日确认和面试的准备,面试合格者进入下一环节。
4. 笔试考核:应聘者须于2020年5月20日前查询面试结果和笔试考核通知,笔试考核时间以报名网站通知为准。
5. 复试考核:应聘者须于2020年5月30日前查询笔试考核结果和复试考核通知,复试人选根据笔试成绩排名,按照每个岗位招聘人数1:1确定(比例内末位成绩并列的均纳入复试,现场增加考核环节)。在报名应聘、考试考核过程中出现岗位空缺时,该应聘岗位取消,不予递补和调剂。
6. 公示录用:拟录用人员在中国铁路人才招聘网或上铁资讯网进行公示,公示无异议人员按网上通知要求办理手续。
四、其他事项
1. 报名方法:
(1)请提前在教育部学信网下载《教育部学籍在线验证报告》,文件保存为PDF格式,不大于300KB,报名时须上传;
(2)请务必使用QQ浏览器兼容模式注册报名和下载表格,并牢记登录名和密码;
(3)应聘者请在报名期限内通过“中国铁路人才招聘网(rczp.china-railway.com.cn)”、“国聘网(www.iguopin.com)”和“上铁资讯网(www.dwxcb.railshj.cn)”查看相关公告和岗位,并登录“上铁资讯网(www.dwxcb.railshj.cn)—铁路链接—应届大学生招聘”栏目按照“用户注册→填写简历→选择公告→选择岗位(代码)→报名成功”流程报名应聘,报名成功后请下载并打印《应届大学生信息登记表》,同时按照《上传资料明细》(见报名网站常用资料附件2)要求上传资料。
2. 报名须按照专业对口原则,如报名岗位与所学专业不对口,即为审核不合格,不得进入下一环节。所有信息须由毕业生本人如实填报,如发现网上填报及上传信息与实际信息不一致的,取消应聘资格。
3. 中国铁路上海局集团有限公司不向应聘者收取任何费用,不指定辅导用书,不举办也不委托任何机构举办任何形式的辅导培训班,请提高警惕,谨防受骗。
4. 应聘者必须保证所提供的联系方式畅通、有效,并及时按要求做好设备和网络调试,如因设备、网络等自身问题造成通信不畅、考试中断等后果,自行负责。
5. 网上考试全程视频音频监控和摄像,答题过程全程记录,考生行为全程拍照存档,如有任何说话声音、作弊动作和行为、离开答题页面(重新登录、打开其他页面、弹窗等均属于离开答题页面)以及其他违反考场规则的情况发生,一律取消应聘资格,并进行通报学校等相应处理。
6. 中国铁路上海局集团有限公司人事部保留对本公告及附件最终解释权。
7. 咨询电话:021-51222191,51225731;
联 系 人:李老师;
咨询时间:工作日14:00-17:00。
中国铁路上海局集团有限公司人事部
??2020年4月21日
03
中国铁路上海局集团有限公司招聘2020年毕业生公告(50人)
中国铁路上海局集团有限公司根据企业发展需要,拟招聘应届全日制普通高等职业院校高职(大专)毕业生,现将具体事项公告如下:
一、招聘岗位代码、单位、岗位类别、人数及专业要求(见附件)

二、招聘条件
1. 列入国家招生计划、具备派遣资格的应届全日制普通高等职业院校高职(大专)毕业生。
2. 热爱铁路事业,品行端正,遵纪守法。
3. 具有良好的心理素质,无色盲色弱,身体健康,符合国家公务员录用健康体检标准和招聘岗位职业健康规范标准。
4. 服从用人单位对工作地和岗位的安排,能够适应铁路沿线偏远地区、野外作业及长期夜班工作。
5. 工作单位所在地生源优先。
6. 年龄28周岁及以下(1992年1月1日及以后出生),国家另有规定的除外。
三、招聘流程及时间安排
招聘流程按以下环节进行:网上报名、审核筛选、确认和面试、笔试考核、复试考核、公示录用等,各考试考核环节的结果均在报名网站公布,为积极应对新冠肺炎疫情影响,拟采用线上线下结合的招聘方式进行。逾期不查询结果、不查看通知、不参加考试考核、不办理相关手续的均视为自动放弃。各环节的预定时间如下(以实际通知为准):
1. 网上报名:应聘者须于2020年4月21日15:00-2020年4月28日15:00进行网上报名应聘,每人限报一个岗位。
2. 审核筛选:根据招聘岗位要求,2020年5月6日前对应聘材料进行审核,筛选符合岗位要求的毕业生参加确认和面试。未进入确认和面试环节的毕业生恕不通知。
3. 确认和面试:应聘者须及时查询审核筛选结果和面试通知,按照《线上招聘准备事项》(见报名网站常用资料附件1)做好参加2020年5月11日-15日确认和面试的准备,面试合格者进入下一环节。
4. 笔试考核:应聘者须于2020年5月20日前查询面试结果和笔试考核通知,笔试考核时间以报名网站通知为准。
5. 复试考核:应聘者须于2020年5月30日前查询笔试考核结果和复试考核通知,复试人选根据笔试成绩排名,按照每个岗位招聘人数1:1确定(比例内末位成绩并列的均纳入复试,现场增加考核环节),在报名应聘、考试考核过程中出现岗位空缺时,该应聘岗位取消,不予递补和调剂。
6. 公示录用:拟录用人员在中国铁路人才招聘网或上铁资讯网进行公示,公示无异议人员按网上通知要求办理手续。
四、其他事项
1. 报名方法:
(1)请提前在教育部学信网下载《教育部学籍在线验证报告》,文件保存为PDF格式,不大于300KB,报名时须上传;
(2)请务必使用QQ浏览器兼容模式注册报名和下载表格,并牢记登录名和密码;
(3)应聘者请在报名期限内通过“中国铁路人才招聘网(rczp.china-railway.com.cn)”、“国聘网(www.iguopin.com)”和“上铁资讯网(www.dwxcb.railshj.cn)”查看相关公告和岗位,并登录“上铁资讯网(www.dwxcb.railshj.cn)—铁路链接—应届大学生招聘”栏目按照“用户注册→填写简历→选择公告→选择岗位(代码)→报名成功”流程报名应聘,报名成功后请下载并打印《应届大学生信息登记表》,同时按照《上传资料明细》(见报名网站常用资料附件2)要求上传资料。
2. 报名须按照专业对口原则,如报名岗位与所学专业不对口,即为审核不合格,不得进入下一环节。所有信息须由毕业生本人如实填报,如发现网上填报及上传信息与实际信息不一致的,取消应聘资格。
3. 已报名公告三的机械、信号类专业毕业生,不再重复报名应聘公告四,否则只能参加公告三的岗位竞聘。
4. 中国铁路上海局集团有限公司不向应聘者收取任何费用,不指定辅导用书,不举办也不委托任何机构举办任何形式的辅导培训班,请提高警惕,谨防受骗。
5. 应聘者必须保证所提供的联系方式畅通、有效,并及时按要求做好设备和网络调试,如因设备、网络等自身问题造成通信不畅、考试中断等后果,自行负责。
6. 网上考试全程视频音频监控和摄像,答题过程全程记录,考生行为全程拍照存档,如有任何说话声音、作弊动作和行为、离开答题页面(重新登录、打开其他页面、弹窗等均属于离开答题页面)以及其他违反考场规则的情况发生,一律取消应聘资格,并进行通报学校等相应处理。
7. 中国铁路上海局集团有限公司人事部保留对本公告及附件最终解释权。
8. 咨询电话:021-51222191,51225731;
联 系 人:李老师
咨询时间:工作日14:00-17:00。